北海道訪問看護ステーションサポートセンター

訪問看護師の確保・育成・定着のため、訪問看護ステーションの人材育成体制を整え、訪問看護に携わる看護師等の資質向上を図り、訪問看護の普及に関する活動等により、「北海道における訪問看護サービスの向上」を目指します。
北海道訪問看護ステーションサポートセンターの業務内容
- 訪問看護ステーション支援事業
道内圏域にある「協力ステーション」と連携、協力して、地域の訪問看護ステーションを支えます。- 訪問看護未経験者および新卒訪問看護師の人材育成支援
- 地域の課題等の集積・分析
- 訪問看護未経験で入職した看護師および新卒訪問看護師の交流会等
- その他、訪問看護ステーションの人材育成に関すること
- 訪問看護ステーションにおける人材確保・定着及び人材育成体制強化を図るための研修会の実施
- 訪問看護の普及、啓発
北海道訪問看護ステーションサポートセンターの実施体制
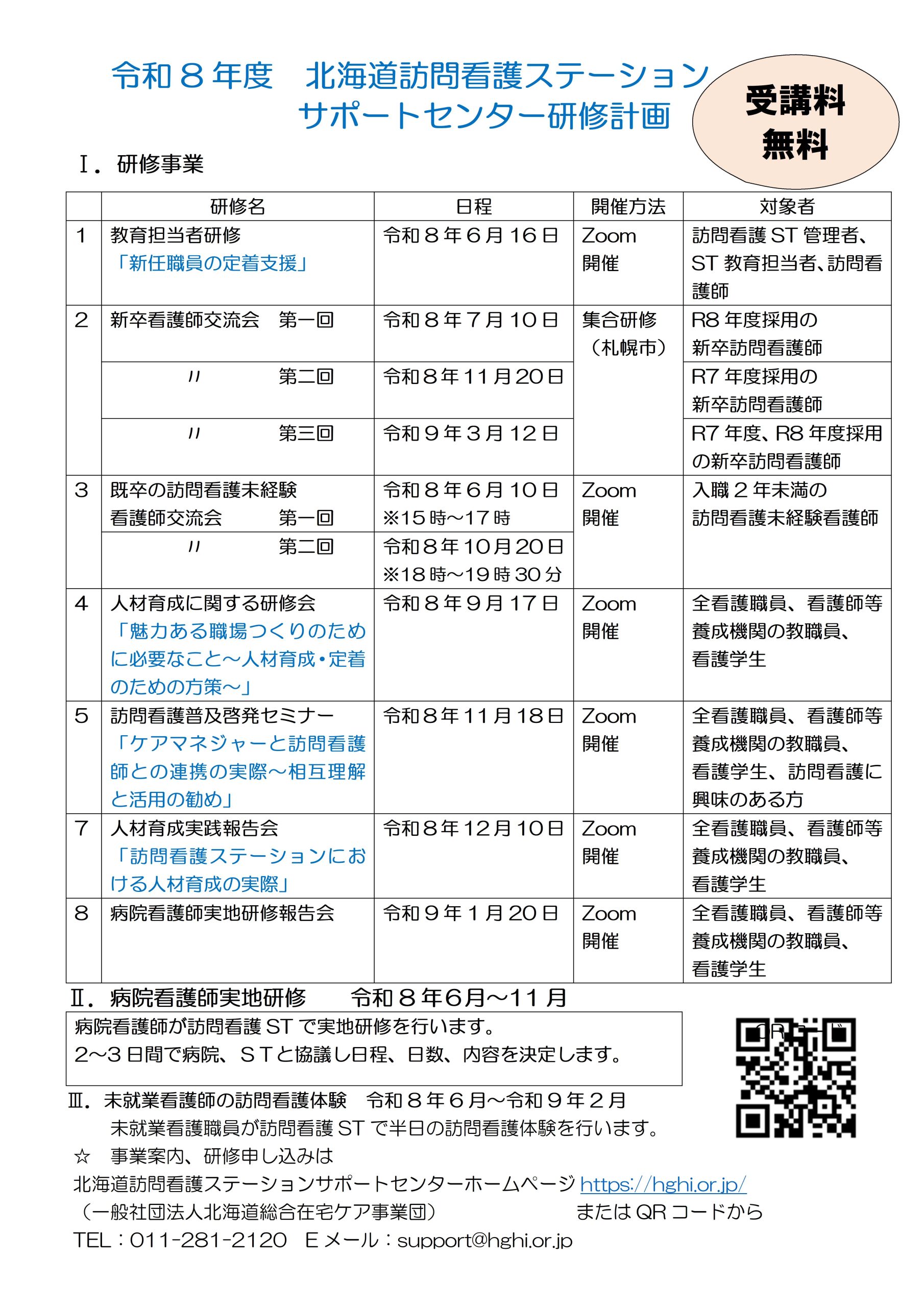
令和8年度研修計画
協力ステーションとは
協力ステーションは、第3次医療圏に1ヵ所あり、地域の訪問看護ステーションの人材育成、困難事例、運営上の困りごと等の相談対応、実地研修等を行います。是非、協力ステーションをご活用ください。
北海道訪問看護ステーションサポートセンター
〒060-0001 札幌市中央区北1条西9丁目3番27号第3古久根ビル4階
(一般社団法人北海道総合在宅ケア事業団)
電話 011-281-2120
Fax 011-281-2165
e-mail:support@hghi.or.jp



